DESCRIPTION DU CONTROLE
Lorsque le moteur est entraîné par le démarreur, la tension de la batterie est appliquée à la borne STA de l'ECM.
Si l'ECM détecte le signal de commande de démarreur (STA) alors que le véhicule roule, il considère qu'il y a un dysfonctionnement du circuit STA. L'ECM allume ensuite le témoin de dysfonctionnement et enregistre ce DTC.
Cette surveillance fonctionne lorsque le véhicule roule à 20 km/h (12,43 mi/h) minimum depuis plus de 20 secondes.
N° de DTC | Objet de la détection |
Condition de détection du DTC |
Organe incriminé | MIL |
Mémoire |
---|---|---|---|---|---|
P0617 |
Tension élevée dans le circuit de relais de démarreur |
Toutes les conditions suivantes sont remplies, une tension (+B) de la batterie de 10,5 V minimum est appliquée à l'ECM pendant 20 secondes (logique de détection à 1 cycle(s)):
|
|
S'active | DTC enregistré |
PROCEDURE DE CONTROLE
DTC correspondants | P0617: Vérification du signal du démarreur |
Capteurs/Pièces constitutives (principaux) requis |
Relais ST n° 1 Ensemble de contacteur d'allumage Ensemble de contacteur de position de stationnement/point mort ECU de certification (ensemble d'ECU de clé intelligente) |
Capteurs/Pièces constitutives (correspondants) requis |
Capteur de vitesse du véhicule Capteur de position de vilebrequin |
Fréquence de fonctionnement | En permanence |
Durée | 20 secondes |
Fonctionnement MIL | Immédiatement |
Séquence de fonctionnement | Néant |
CONDITIONS TYPIQUES D'ACTIVATION
Le contrôle se fait en cas d'absence d'enregistrement des DTC suivants |
Néant |
Toutes les conditions suivantes sont remplies |
- |
Tension de la batterie |
10,5 V minimum |
Vitesse du véhicule |
20 km/h (12,43 mi/h) minimum |
Régime moteur | 1 000 tr/min minimum |
SEUILS DE DYSFONCTIONNEMENT TYPIQUES
Signal du démarreur | ON |
PERIODE TEST DE CONFIRMATION

- Brancher le Techstream sur le DLC3.
- Mettre le contacteur d'allumage en position ON et allumer le Techstream.
- Effacer les DTC (même si aucun DTC n'est enregistré, effectuer la suppression des DTC).
- Mettre le contacteur d'allumage en position OFF et attendre 30 secondes minimum.
- Mettre le contacteur d'allumage en position ON et allumer le Techstream [A].
- Faire démarrer le moteur.
- Laisser le moteur tourner au ralenti pendant 5 secondes minimum [B].
- Conduire le véhicule à 24 km/h (15 mi/h) minimum pendant 20 secondes minimum [C].
ATTENTION:
Lors de la période test de confirmation, respectez toutes les limitations de vitesse et le code de la route.
- Sélectionner les menus suivants: Powertrain / Engine and ECT / Trouble Codes [D].
- Relever les DTC en attente.
CONSEIL:
- Si un DTC en attente est émis, le système présente un dysfonctionnement.
- Si aucun DTC en attente n'est émis, effectuer la procédure suivante.
- Sélectionner les menus suivants: Powertrain / Engine and ECT / Utility / All Readiness.
- Introduire le DTC: P0617.
- Vérifier le résultat de l'estimation de DTC.
Affichage du Techstream
Description
NORMAL
- Estimation de DTC terminée
- Système normal
ABNORMAL
- Estimation de DTC terminée
- Système anormal
INCOMPLETE
- Estimation de DTC non terminée
- Effectuer la période test après avoir confirmé les conditions d'activation de DTC
N/A
- Impossibilité d'effectuer l'estimation de DTC
- Le nombre de DTC qui ne satisfont pas aux conditions préalables de DTC a atteint la limite de mémoire de l'ECU
CONSEIL:
- Si le résultat de l'estimation révèle NORMAL, le système est normal.
- Si le résultat de l'estimation est ABNORMAL, le système présente un dysfonctionnement.
- Si le résultat de l'estimation est INCOMPLETE ou N/A et qu'aucun DTC en
attente n'est émis, effectuer une conduite cyclique universelle et
rechercher des DTC permanents.
Cliquer ici
CONSEIL:
- Si un DTC permanent est émis, le système présente un dysfonctionnement
- Si aucun DTC permanent n'est émis, le système est normal.
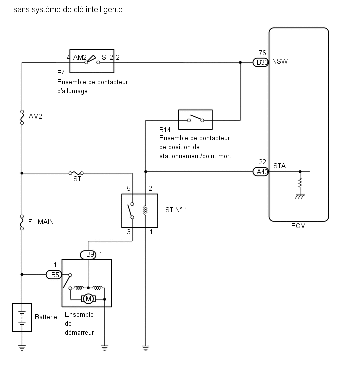
SCHEMA DE CABLAGE


MESURE DE PRECAUTION / REMARQUE / CONSEIL
CONSEIL:
Relever les données d'arrêt sur image à l'aide du Techstream. L'ECM enregistre les informations relatives aux conditions de conduite et au véhicule sous forme de données d'arrêt sur image au moment où un DTC est enregistré. Lors de la recherche de pannes, les données d'arrêt sur image peuvent permettre de déterminer si le véhicule roulait ou non, si le moteur était ou non monté en température, si le rapport air/carburant était pauvre ou riche et elles peuvent permettre de déterminer diverses autres données au moment de l'apparition du dysfonctionnement.
PROCEDURE
1. |
RELEVER LA VALEUR A L'AIDE DU TECHSTREAM (STARTER SIGNAL) |
(a) Brancher le Techstream sur le DLC3.
(b) Mettre le contacteur d'allumage en position ON.
(c) Allumer le Techstream.
(d) Sélectionner les menus suivants: Powertrain / Engine and ECT / Data List / Primary / Starter Signal.
Powertrain > Engine and ECT > Data List
Affichage du tester |
---|
Starter Signal |
(e) Vérifier la valeur affichée par le Techstream lorsque le véhicule est conduit à une vitesse de 20 km/h (12,43 mi/h) minimum.
ATTENTION:
Lors de la période test de confirmation, respectez toutes les limitations de vitesse et le code de la route.
Résultat:
Condition | Signal du démarreur |
Passer au point |
---|---|---|
Conduite à 20 km/h (12,43 mi/h) minimum |
OFF (signal du démarreur désactivé) |
A |
ON (signal du démarreur activé) |
B |
A |
![]() | RECHERCHER D'EVENTUELS PROBLEMES INTERMITTENTS |
|
2. |
VERIFIER L'ENSEMBLE DE CONTACTEUR DE POSITION DE STATIONNEMENT/POINT MORT |
(a) Vérifier l'ensemble de contacteur de position de stationnement/point mort.
Cliquer ici
Résultat:
Résultat | Passer au point |
---|---|
OK (avec système de clé intelligente) |
A |
OK (sans système de clé intelligente) |
B |
INCORRECT |
C |
B |
![]() | PASSER AU POINT 5 |
C |
![]() | REMPLACER L'ENSEMBLE DE CONTACTEUR DE POSITION DE STATIONNEMENT/POINT MORT |
|
3. |
REPARER OU REMPLACER LE FAISCEAU DE CABLES OU LE CONNECTEUR (CIRCUIT DE SIGNAL STA) |
(a) Réparer ou remplacer le faisceau de câbles ou le connecteur (ensemble de contacteur de position stationnement/point mort - relais ST N° 1 - ECM - ECU de certification (ensemble d'ECU de clé intelligente)).
|
4. |
VERIFIER SI LE DTC EST A NOUVEAU EMIS (DTC P0617) |
(a) Brancher le Techstream sur le DLC3.
(b) Mettre le contacteur d'allumage en position ON.
(c) Allumer le Techstream.
(d) Supprimer les DTC.
Cliquer ici
(e) Mettre le contacteur d'allumage en position OFF et attendre 30 secondes minimum.
(f) Conduire le véhicule dans les conditions de la période test décrites dans la Période test de confirmation.
(g) Sélectionner les menus suivants: Powertrain / Engine and ECT / Trouble Codes.
(h) Relever les DTC.
Powertrain > Engine and ECT > Trouble CodesRésultat:
Résultat | Passer au point |
---|---|
Le DTC P0617 est émis |
A |
Les DTC ne sont pas émis |
B |
A |
![]() | REMPLACER L'ECM |
B |
![]() | FIN |
5. |
REPARER OU REMPLACER LE FAISCEAU DE CABLES OU LE CONNECTEUR (CIRCUIT DE SIGNAL STA) |
(a) Réparer ou remplacer le faisceau de câbles ou le connecteur (ensemble de contacteur de position de stationnement/point mort - relais ST N° 1 - ECM).
SUIVANT | ![]() | PASSER AU POINT 4 |
Performances de la position de papillon du module de commande interne (P060E)
DESCRIPTION DU CONTROLE L'ECM contrôle les signaux reçus du capteur de position de papillon n° 1 et l'ensemble de contacteur des feux stop. Puisque l'ECM contrôle les signaux STP de l'ensemb ...
Erreur EEPROM du module de commande interne (P062F)
DESCRIPTION DU CONTROLE L'ECM contrôle le fonctionnement interne et enregistre ce DTC lorsqu'il détecte un dysfonctionnement interne. N° de DTC Objet de la détection Condition de dét ...
D'autres materiaux:
Faible signal de sortie du capteur de vitesse avant droit (DTC du mode test) (C1271,C1272,C1275,C1276,C1413,C1414)
DESCRIPTION Le capteur de
vitesse détecte la vitesse des roues et transmet les signaux à l'ECU de
contrôle de dérapage (ensemble d'actionneur de frein). Ces signaux sont
utilisés par le système ABS. Les rotors du
capteur de vitesse ont chacun 48 cannelures. Le capteur de vitesse de
t ...
Processeur d'entrée de régulateur de vitesse (P1607)
DESCRIPTION DU CONTROLE L'ECM
contrôle en permanence ses CPU principale et secondaire. Cet
autodiagnostic garantit le bon fonctionnement de l'ECM. Lorsque les
sorties des CPU diffèrent et dévient de la valeur standard, l'ECM allume
le MIL et enregistre ce DTC.
N° de DTC Objet de ...
Demontage
DEMONTAGE PROCEDURE 1. DEPOSER L'ENSEMBLE DE SONDE DE NIVEAU DE CARBURANT
Cliquer ici 2. DEPOSER LA POMPE A CARBURANT
(a) Libérer la griffe et débrancher la durite du filtre de pompe à carburant du réservoir auxiliaire de carburant.
(b) A l'aide d'une pince à ...